| Sign In | Join Free | My burrillandco.com |
|
| Ask Lasest Price | |
| Brand Name : | KEGU |
| Price : | 200-500 yuan/kg |
| Payment Terms : | L/C,D/A,D/P,T/T,Western Union,MoneyGram |
| Supply Ability : | 2,000 pcs/month |
| Model Number : | Customizable |
Product Description
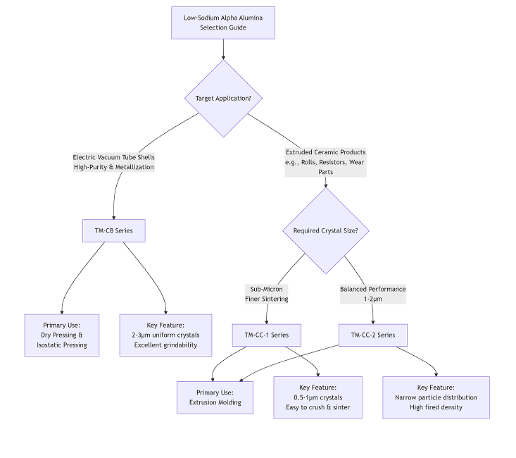
High-purity white alumina ceramics (Al2O3 ≥99.8%) with 2-3μm crystal size. Ideal for electric vacuum tube shells (dry pressing) & extruded ceramics. Excellent electrical insulation & sinterability.
Low-Sodium Alpha Aluminum Oxide for Advanced Technical Ceramics
Our high-purity white alpha aluminum oxide powders are engineered for demanding ceramic forming processes. With controlled crystal sizes (0.5-3.0μm) and ultra-low sodium content, they are the ideal choice for applications ranging from electric vacuum tubes to extruded wear-resistant parts.
Product Grades & Specifications
| Parameter | Unit | TM-CB Series | TM-CC-1 Series | TM-CC-2 Series |
|---|---|---|---|---|
| Chemical Composition | ||||
| Al₂O₃ | % | ≥ 99.8 | ≥ 99.4 | ≥ 99.7 |
| Na₂O | % | ≤ 0.05 | ≤ 0.35 | ≤ 0.10 |
| SiO₂ | % | ≤ 0.04 | ≤ 0.05 | ≤ 0.04 |
| Fe₂O₃ | % | ≤ 0.03 | ≤ 0.03 | ≤ 0.03 |
| Physical Properties | ||||
| Density | g/cm³ | ≥ 3.95 | ≥ 3.92 | ≥ 3.94 |
| Original Crystal Size | μm | 2.0 - 3.0 | 0.5 - 1.0 | 1.0 - 2.0 |
| Particle Size (D50) | μm | 4.0 ± 0.5 | 2.0 ± 0.5 | 2.0 ± 0.5 |
Note: 'V' variant grades (e.g., TM-CB-V) offer slightly adjusted purity with similar physical properties.
Application-Specific Product Guide

Key Features & Benefits by Series
TM-CB Series (e.g., TM-CB, TM-CB-V)
Superior Electrical Insulation: Essential for high-performance electric vacuum applications.
Excellent Grindability & Uniformity: 2-3μm original crystals ensure a uniform microstructure and superior surface finish after grinding.
Ideal for Metallization: The composition and structure provide an excellent substrate for subsequent metal coating processes.
TM-CC Series (e.g., TM-CC-1, TM-CC-2)
Enhanced Sinterability: Fine, reactive particles promote densification at optimized temperatures.
High Fired Density: Results in ceramic bodies with high mechanical strength and durability.
Uniform Shrinkage: Narrow particle size distribution ensures predictable and consistent dimensional control during firing.
|